曲霉病POCT诊断平台三“Q”齐发,开创真菌病快检新时代
发布时间2022-02-22 丨 来源:丹娜生物 丨 浏览量 290
随着免疫抑制剂的使用、器官移植的开展、HIV人群的增多,侵袭性曲霉菌病(IA)发病率明显上升,仅次于侵袭性念珠菌病的第2位深部真菌感染,常见的曲霉有烟曲霉、黄曲霉、黑曲霉、土曲霉以及构巢曲霉等[1]。据估计,全球有300万例CPA患者,484万例ABPA患者。中国IA患者至少16万例[2],全球IA死亡率为30-95%[3],中国的死亡率为39-100%[4,5]。
真菌快检势在必行
传统微生物培养方法由于敏感性低、检测时间长,无法满足临床诊断需求,作为金标准的活检组织培养和病理学检查因有创性,对免疫力低下患者存在风险,限制了在临床应用[6]。因此,开发出早期、快速、准确、操作简单的真菌POCT产品势在必行。
新品获证一览表

1. Quic GM主要用于侵袭性曲霉病(IA)的辅助诊断。
2. Quic烟曲霉IgE主要用于变应性支气管肺曲霉病(ABPA)的辅助诊断,对慢性肺曲霉病(CPA)也具有一定的诊断价值;总IgE主要用于变应性支气管肺曲霉病(ABPA)的辅助诊断。
3. Quic曲霉IgG主要用于慢性肺曲霉病(CPA)的辅助诊断,对变应性支气管肺曲霉病(ABPA)和侵袭性曲霉病(IA)也具有一定的诊断价值。

3Q产品优势
1. 更快速:一步加样即可上机检测,全程只需20min,即刻读取报告。
2. 更便捷:单人份试剂,仪器小巧,随到随检,灵活使用,应用场景更为广泛。
3. 更准确:敏感性高,特异性强,搭配干式荧光免疫分析仪可实现量值测定。
4. 更全面:Quic GM/Quic 曲霉IgG/Quic 烟曲霉IgE/总IgE组合上机,可以全面覆盖临床常见的不同曲霉病类型(IA/CPA/ABPA)。
曲霉病POCT诊断平台
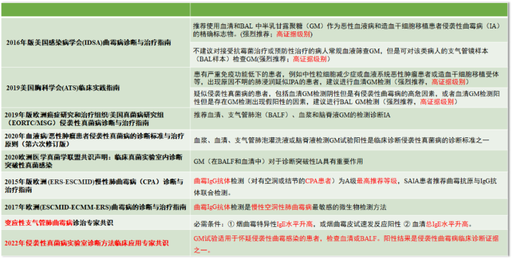
Quic系列血清学检测产品是国内外指南和专家共识推荐用于曲霉病(IA/CPA/ABPA)的辅助诊断,是重要的微生物学检测指标,助力临床早期诊断,早期治疗!

