【指南与共识】侵袭性肺真菌病诊断路径专家共识(2024 版)(第一期)
发布时间2025-04-28 丨 来源:丹娜生物 丨 浏览量 1105
摘要
侵袭性肺真菌病(IPFD)发病率高,易漏诊和误诊,救治难度大。IPFD 的早期诊断对及时抗真菌治疗及患者预后至关重要。虽有诸多指南明确 IPFD 诊断方法与标准,但尚无共识性文件涉及该病诊断思路,及各类检验方法如何组合或先后应用等问题。世界华人医学真菌专业委员会联合感染、呼吸、皮肤、血液、重症、检验及卫生经济学等领域专家,基于国内外指南、临床研究、专家经验与国内医疗现状,提出 IPFD 标准化诊断路径。该路径全面整合现有诊断策略,依发病率差异先后排查各类IPFD,兼顾医疗成本选择检验方法,详述各类IPFD的真菌学检查策略。随着医保改革、新技术涌现、人群经济水平提升,IPFD诊断路径未来还需持续动态优化。
本期推送的主要内容为侵袭性肺真菌病的疾病类型、高危因素、临床特征和影像学。
共识制定方法
本共识围绕IPFD的诊断路径构建、检验方法优化组合等核心问题,结合国内外最新循证医学证据及临床实践,通过多学科专家工作组多轮专题研讨与修订,最终形成覆盖诊断流程、技术应用及治疗决策的标准化诊疗路径与推荐意见。本共识严格遵循国际实践指南报告规范(RIGHT 清单)的要求,在制定过程中系统涵盖其关键要素,确保方法学透明性与科学严谨性。
(一)目标人群与使用者
本共识的目标人群为疑似或确诊IPFD患者,尤其适用于免疫功能受损[如血液系统疾病、实体器官移植、人类免疫缺陷病毒 (human immunodeficiency virus,HIV)感染]、长期使用免疫抑制剂、重症监护病房患者等高危人群。共识主要面向感染科、呼吸科、血液科、重症医学科、检验科、放射科及药剂科等临床医务人员,为其提供标准化诊断路径指导及治疗决策参考。
(二)循证医学证据的检索
本共识专家组全面检索了国内外多个权威医学数据库,包括但不限于PubMed、Embase、Cochrane图书馆、中国生物医学文献数据库、中国知网、万方数据库等。采用与IPFD相关的多种关键词进行组合检索。检索时间范围设定为从建库至2024年9 月,重点纳入近5年发表的高质量文献。
文献纳入标准:与IPFD诊断、治疗相关的临床研究、指南、专家共识、系统评价和Meta分析等;研究对象为人类;研究语言为中文或英文。排除标准:重复发表的文献;质量较低、证据等级不高的研究;研究内容与IPFD诊断路径无关的文献。
(三)达成专家共识的方法
由世界华人医学真菌专业委员会负责召集组建多学科专家工作组。该专家工作组具有广泛的学科代表性和丰富的临床经验,能从多角度对IPFD的诊断路径进行深入探讨和决策。经过专家推荐和协商,选定了具有深厚专业知识和丰富写作经验的专家作为执笔人,同时确定了关键成员,负责共识初稿的起草和资料收集整理工作。
专家组采用“面对面讨论”的方式形成共识性意见:累计召开1次启动会、2次修订会及1次定稿会,针对争议点(如宏基因组二代测序的优先级、念珠菌肺炎诊断标准)进行多学科辩论,最终以≥75%专家达成一致意见作为通过标准。本共识计划每3~4 年更新1次。
定义和疾病类型
侵袭性肺真菌病(invasivepulmonary fungal disease,IPFD)是一种由真菌直接侵入肺组织或支气管所引起的急性或慢性组织病理损伤性疾病。其主要病原体包括烟曲霉、新生隐球菌和耶氏肺孢子菌等。病原真菌主要通过呼吸道进入人体,破坏肺组织的天然防御机制,并与肺部细胞相互作用,诱发炎症反应和组织损伤,该过程可导致呼吸功能障碍和相关症状,如持续发热、呼吸急促和咳嗽。当病原体侵入肺组织后,可发生进一步的组织损害和炎症。如病情加重,病原真菌还可通过血液或淋巴系统扩散至其他部位,从而引发系统性IFD。IPFD 疾病类型见表 1。

高危因素
识别不同IPFD的高危人群有助于评估疾病风险,并为临床诊断提供重要线索(表 2)。

临床特征和影响学

(二)肺隐球菌病
肺隐球菌病的临床表现从无症状感染到重症肺炎各不相同,与患者免疫状态、病原体载量和菌株毒力密切相关。其中,免疫正常与免疫缺陷人群在罹患肺隐球菌病时,其临床表现、影像学特征存在较大差异(表 4)。此外,部分HIV阳性患者罹患肺隐球菌病影像学可表现为弥漫的肺间质浸润,与耶氏肺孢子菌的影像学表现相似,需与之鉴别。

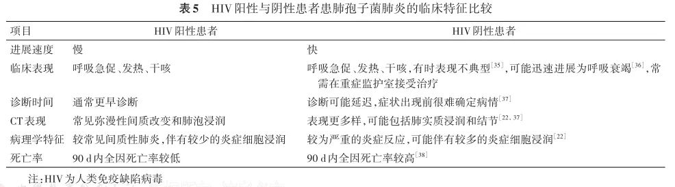
(三)肺孢子菌肺炎
HIV阳性与HIV阴性肺孢子菌肺炎患者的临床表现存在差异(表 5)。同时,针对HIV阳性肺孢子菌肺炎患者的影像学诊断标准,可参考《获得性免疫缺陷综合征相关耶氏肺孢子菌肺炎影像学诊断专家共识》。

(四)念珠菌肺炎
念珠菌通过原发性或继发性两种途径引起肺部感染。当患者全身免疫功能下降、局部防御机制受损及医疗操作等情况下,定植于口咽和上呼吸道的念珠菌进入下呼吸道,可引起原发性念珠菌肺炎;而由念珠菌血流感染播散引起的继发性念珠菌肺炎在临床上更为常见。肺部标本真菌学证据无法直接诊断念珠菌肺炎。如痰培养检出少量念珠菌,则难以区分是感染还是定植状态,故不具有明确的临床意义;如念珠菌在痰培养中处于优势地位,则提示肺部可能存在念珠菌异常增殖趋势,建议检验医师报菌名以提醒临床关注。确诊念珠菌肺炎主要依据组织病理学证据,包括肺部标本组织病理学检查可见处于致病状态的念珠菌(如见到大量的假菌丝、出芽的菌体和/或孢子),且肺部标本组织病理学发现炎症的证据(如肉芽肿样改变、肺泡腔炎细胞浸润、脓肿形成、血管周围炎症等)。由于肺炎患者临床活检率低,通常难以获得念珠菌肺炎的确诊依据。目前一部分文献报道的念珠菌肺炎发病率,常基于痰液和/或支气管肺泡灌洗液(bronchoalveolar lavage fluid,BALF)的培养结果,而非组织病理学证据,可能导致临床念珠菌肺炎的发病率被高估。
(五)肺毛霉病
肺毛霉病的临床表现通常缺乏特异性,常见症状包括发热、咳嗽、胸痛及呼吸急促。毛霉可侵入血管,从而导致组织坏死、空洞形成和/或咯血。在影像学表现方面,肺毛霉病常呈现出多发结节、胸腔积液和反晕征,其中反晕征在疾病早期较为常见,特别是在白血病患者中。肺毛霉病与IPA的临床特征和影像学表现较为相似,应注意鉴别。
(六)地方性真菌感染
1. 马尔尼菲篮状菌肺炎:我国广西、广东、香港等地是马尔尼菲篮状菌感染的高发地区。近年来,随着人员流动的增加,其他地区如福建、云南、海南等也有病例报道。马尔尼菲篮状菌肺炎患者常表现为咳嗽、咳痰、咯血、胸痛,听诊可发现呼吸音减弱、呼吸音粗、湿啰音及胸膜摩擦音。该病在影像学上表现多变,包括肺部厚壁或薄壁空洞、斑片状实变影、磨玻璃样改变、网状结节状浸润,及肺门和纵隔淋巴结肿大等。HIV阳性患者继发马尔尼菲篮状菌肺炎,以急性或亚急性起病,常伴发热、体重减轻、肝脾肿大、淋巴结肿大以及呼吸和胃肠道异常等。40%~70%的马尔尼菲篮状菌病患者常在疾病后期出现面部、躯干和四肢坏死性丘疹,为具有诊断价值的特异性表现。HIV阴性患者发生马尔尼菲篮状菌肺炎常不伴有基础疾病,临床表现不典型,易被误诊为肺结核、细菌性肺炎、恶性肿瘤等。
2. 肺组织胞浆菌病:我国组织胞浆菌病主要流行于长江流域及以南地区,如湖南、湖北、江西、广东、广西、云南、贵州、四川等省份。肺组织胞浆菌病一般在大量吸入组织胞浆菌孢子后1~3 周出现症状。急性感染者表现为高热、寒颤、头痛、干咳和非胸膜炎性胸痛,多数症状在10 d内消失。部分女性患者可出现关节痛、结节性红斑或多形性红斑等风湿病表现。亚急性患者则表现为持续1个月以上的轻度呼吸道症状和全身表现。肺部影像学表现为斑片状弥漫性肺炎和肺门淋巴结肿大,播散性感染患者可表现为粟粒样分布。
3. 副球孢子菌病:副球孢子菌病主要流行于拉丁美洲地区,尤其是巴西,其次是阿根廷、秘鲁、委内瑞拉、哥伦比亚、厄瓜多尔等国。我国非副球孢子菌病流行区,但近年来病例呈增多趋势。多数患者呈隐匿性感染,仅约2%感染者可有临床表现。儿童、青少年常以急性或亚急性起病,病程为数周至数月,表现为发热、体重减轻、肝脾肿大和淋巴结肿大。成年人常慢性起病,表现为咳嗽、呼吸困难、咯血、体重减轻和发热。
(七)少见、新发肺部真菌感染的临床特点
少见、新发肺部真菌感染涉及的病原体众多,但总体例数较少,缺乏临床总结数据。肺多育节荚孢霉、肺镰刀菌、肺拟青霉、木霉属等病原体相对常见,主要感染免疫抑制人群,多与IPA的表现类似。
以上为本期推送的主要内容,下期我们将推送侵袭性肺真菌病诊断路径。